原标题:深夜爆雷,7万股东无眠!这家果链龙头2021年净利预亏4.9亿至6.9亿!为上市近12年来首亏
长盈精密究竟在去年第四季度干了什么,才会在一个季度里面亏掉6.47亿元至8.47亿元?
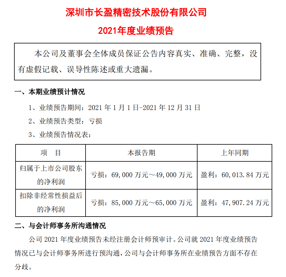
1、主要客户战略产品研制投入进一步增大,费用增加,新能源零组件布局及研发投入增加。
3、部分生产制造基地受疫情、客户芯片短缺等影响,产能利用率下降、生产所带来的成本上升。
4、公司主要原材料铜、铝等大幅涨价,短期内难以消化;汇率变动、人力成本上升等对毛利率均有一定影响。
资料显示,长盈精密是2010年9月在深交所创业板挂牌上市的,公司主要营业业务是“开发、生产、销售电子连接器及智能电子科技类产品精密小件、新能源汽车连接器及模组、消费类电子精密结构件及模组、机器人及工业互联网等。”
近年来,随公司产品结构和客户结构“双调整”战略的逐步深化,长盈精密进入了消费电子精密零组件业务和新能源汽车精密零组件业务双驱动的发展阶段。
中信证券去年的研究报告曾指出,长盈精密已经“绑定特斯拉、宁德时代,有望高速成长。”
在研究报告中,中信证券觉得长盈精密“2020年按计划推进各大客户供应商认证工作,已取得了多家新能源汽车客户的供应商资格。2020年公司成立了上海临港长盈新能源科技有限公司,2021年初在四川宜宾、江苏常州、福建宁德投建三个动力电池结构件生产基地,投资规模达到25亿元,主要是做新能源汽车动力电池结构件(包括电芯结构件、模组结构件、Pack结构件)等,就近服务国内外新能源有突出贡献的公司。宁德长盈、常州长盈目前已相继投产,宜宾长盈预计也将于2021年底投产,有望受益行业快速地发展红利。”
谁曾想,在新能源汽车快速地发展的2021年,“已取得了多家新能源汽车客户的供应商资格”的长盈精密居然预亏“4.9亿至6.9亿”。
上市近12年来首次亏损,不知道如此利空消息,会对长盈精密1月24日的股价走势有何影响。
2022年以来长盈精密股价持续下跌,累计跌幅达18.80%,最新收盘价16.11元/股。
对于长盈精密的7万多股东来说,今夜无眠,该公司股吧里已经是“人声鼎沸”,一位投资者留言道,“大家评评会来几个跌停板?”
有人返乡途中接隔离通知无奈折返,有人出差中被强制隔离,新华社:让防疫举措有更多“暖意”


